• 论坛网址:https://db163.us(可微信分享)、https://0668.es、https://0668.cc(全加密访问)

投诉 电白区人民法院法官:电白套路贷,请扫黑除恶组关注。 (2人在浏览)

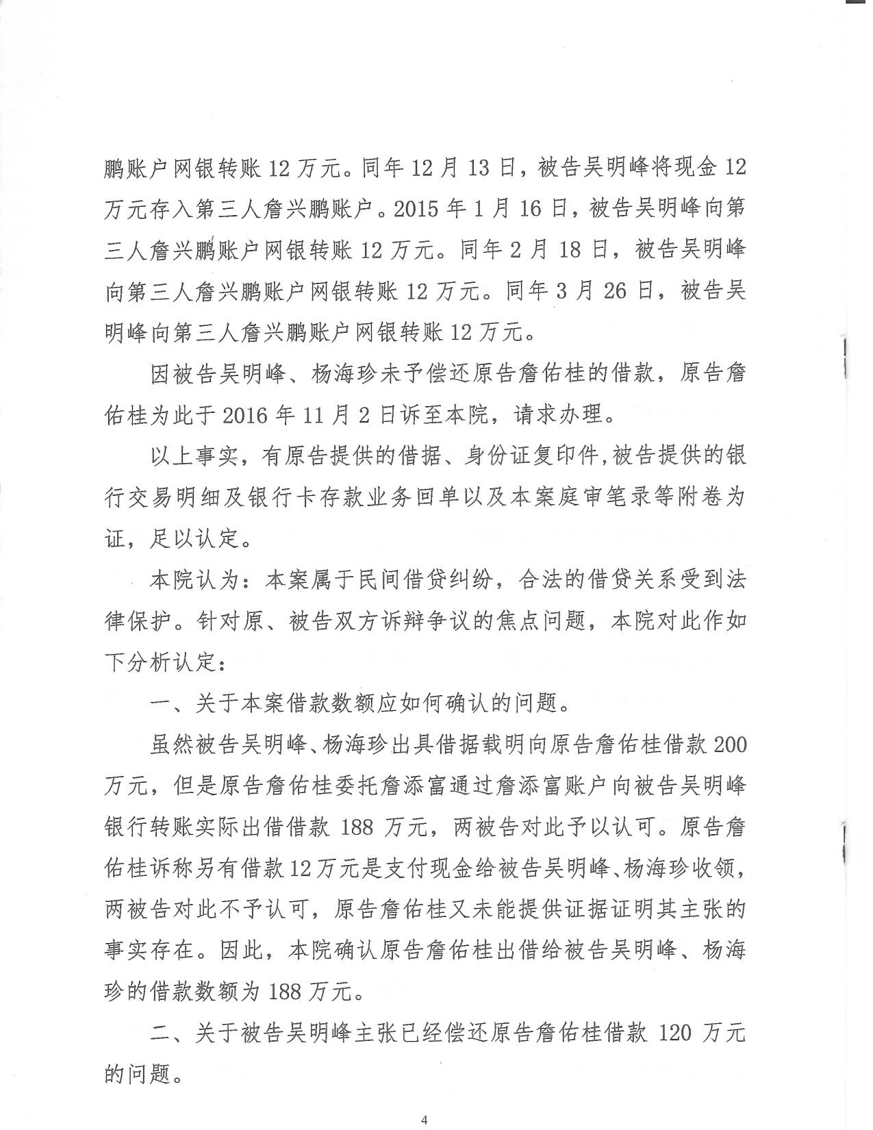
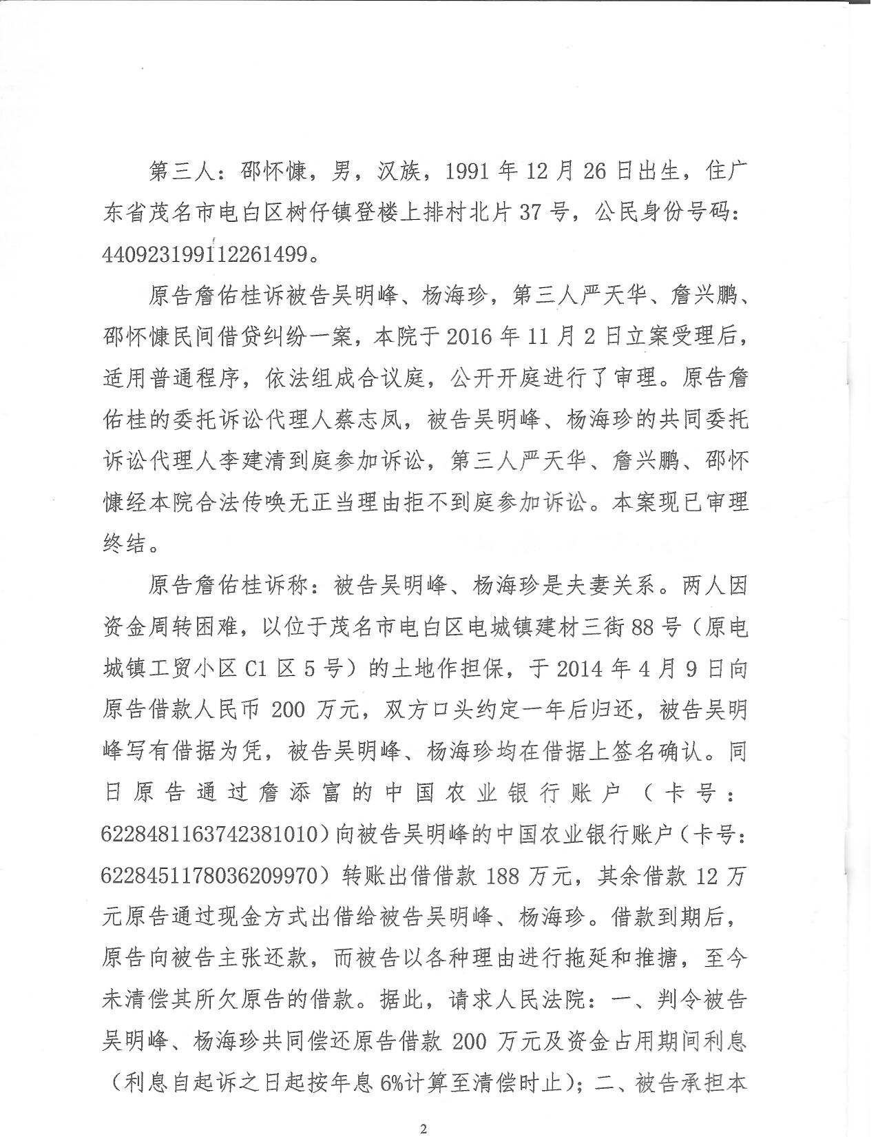
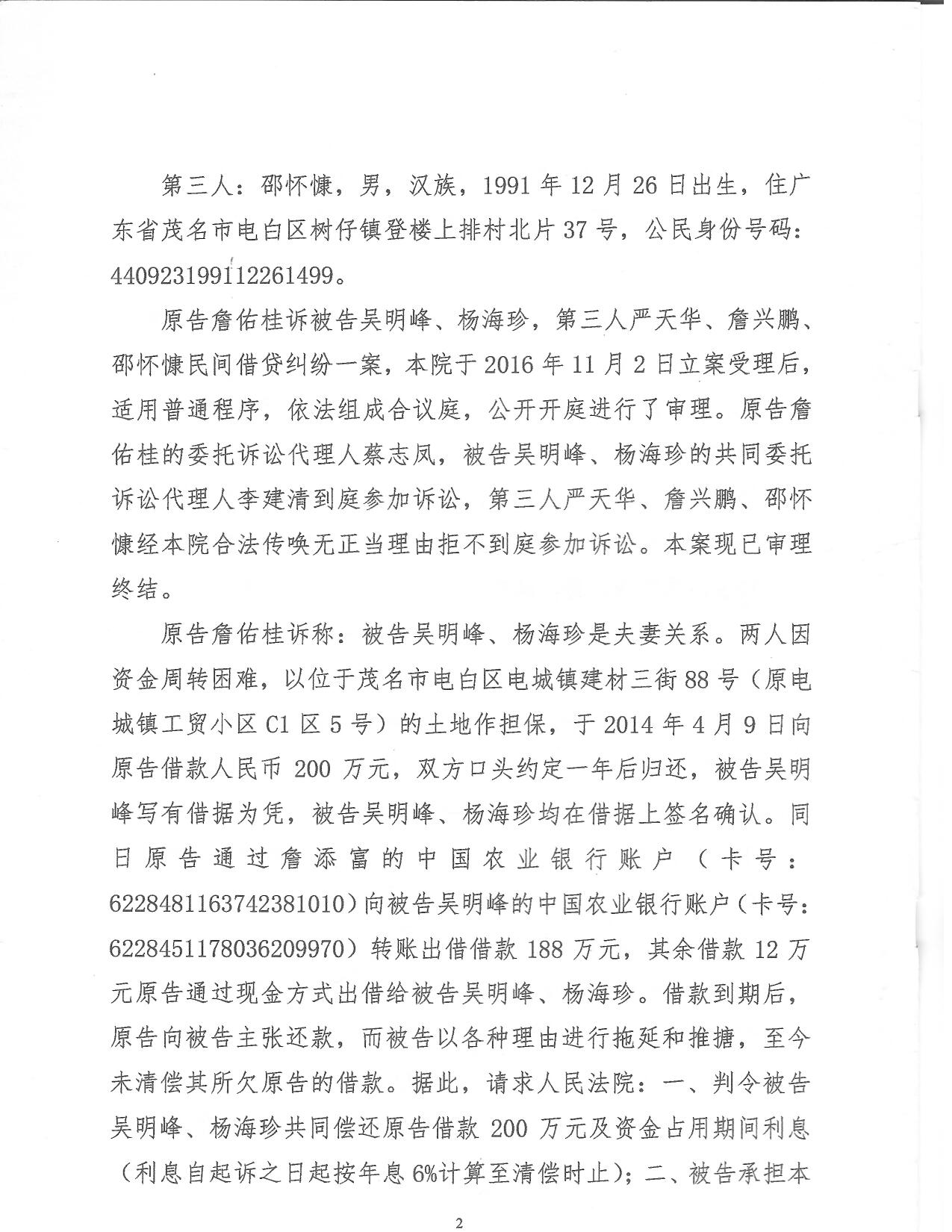
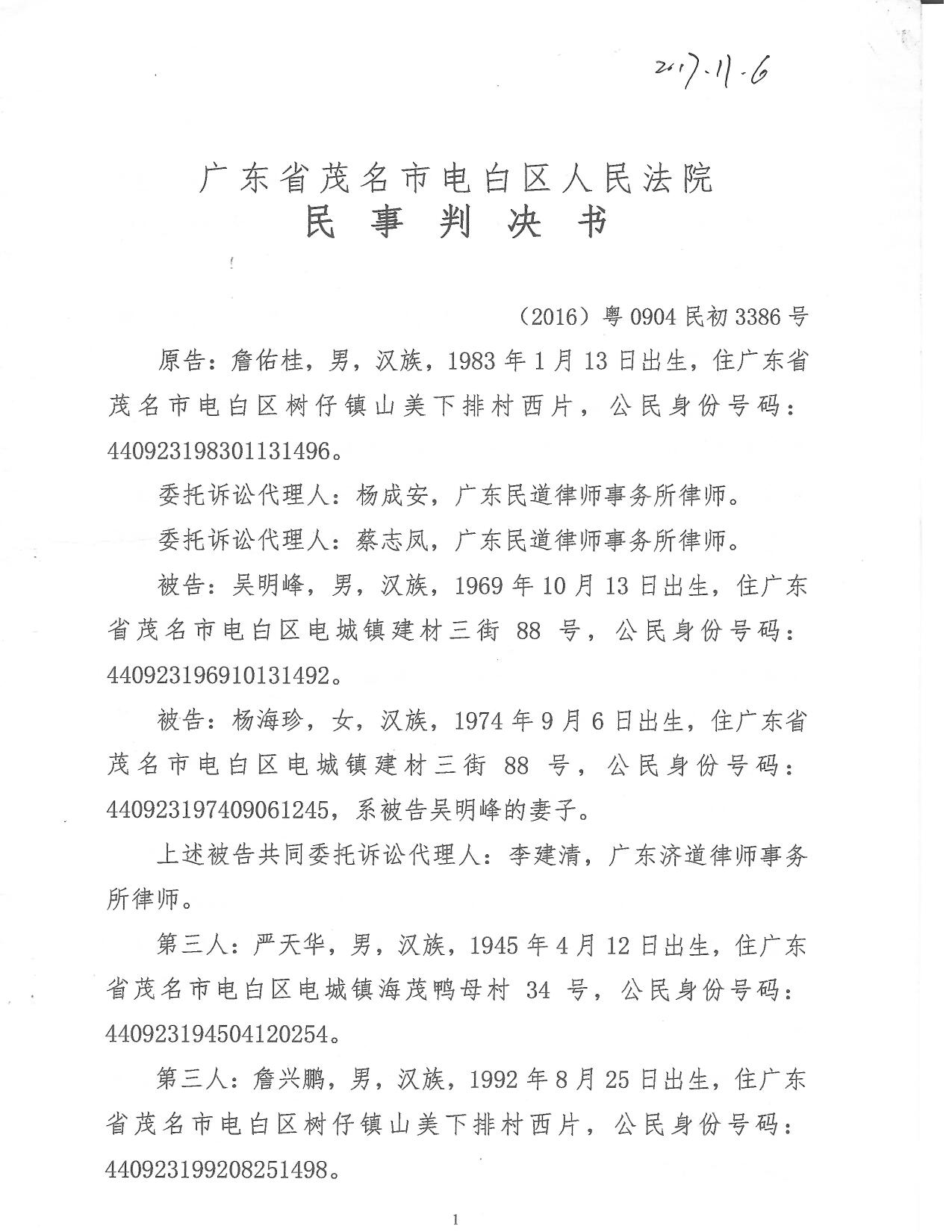
树仔镇山美下排西村詹佑桂以非法占有为目的,串通詹兴鹏、邵怀慷,以民间借贷名义实行“套路贷”,恶意制造民间借贷假象,通过指令本人将还款转账到第三方账户的方式来否定还款的事实,并通过暴力“索款”,以达到非法占有本人财产的目的。詹佑桂、詹兴鹏、邵怀慷以非法占有为目的,制造民间借贷的假象,以民间借贷的名义实行“套路贷”,同时采取虚构事实或者隐瞒真相的方法,通过恶意诉讼的方式,企图侵占本人已还120万元的财产。在本人妻子正在患重症住院期间为不影响我妻子治疗,本人通过短信告知电白法院执行庭长蒋兴我妻子的现实情况,执行庭长不故本人妻子的生命安危执意执行查封我屋,害患者病情加重再次抢救。电白区人民法院法官徐俊毅盲目事实真相,乱下判决,执行庭长蒋兴在疫情期间以低价评估本人财产有意帮助“套路贷”集团谋取本人财产。另我怀疑电白区人法院法官与执行庭长蒋兴和这伙套路贷集团有利益关系。请扫黑除恶组密切关注进行调查,还我公道。请广大人民百姓要预防“套路贷”。

浏览附件340072 浏览附件340071浏览附件340073浏览附件340074 浏览附件340075 浏览附件340076 浏览附件340077 浏览附件340078 浏览附件340079
浏览附件340081
浏览附件340080浏览附件340082 浏览附件340083
楼主是否理解有问题?法院的执行局是根据法官和法院的判决书来执行的,这个执行局只是个依法执行的部门,如果判决书没有问题,肯定到执行这一关,你要么在一审二审判决后不服,上诉到更高一级法院依法审理,才有翻盘的希望,你这个判决书你都不上诉,法院执行局依法执行,这个是最正常不过的了,你还是再请个律师商讨对策比在这里诉苦好点,个人观点。
 
楼主是否理解有问题?法院的执行局是根据法官和法院的判决书来执行的,这个执行局只是个依法执行的部门,如果判决书没有问题,肯定到执行这一关,你要么在一审二审判决后不服,上诉到更高一级法院依法审理,才有翻盘的希望,你这个判决书你都不上诉,法院执行局依法执行,这个是最正常不过的了,你还是再请个律师商讨对策比在这里诉苦好点,个人观点。
找律师商量对策?有钱的话先还部分欠款吧。
一百二十万可能是一年的利息,双方之前口头约定的,因为每个月还的数目都相同,法庭上要讲实话,实事求是,个人见解
 
我百分之一百相信被告给了原告120万这个事实是真的
 
电白公职人员应该都知道,电白政府是不认可电白论坛的,所以也说过,不会对电白论坛反馈的任何材料进行正面回应,也不会受理上面任何投诉。(事实也从来没有见过官方回应)虽然大家可能会说,上面以前反馈过一些贪官材料,最后也被抓了,只是在论坛发帖投诉爆料的人,一般也有正规书面材料提交到纪委或相关部门了,你如果单是在论坛发帖,永远不会有下文,所以有问题需要政府部门介入处理的,还是要走正规渠道申诉。当然也不是说电白论坛一点影响力没有,如果是一些个人纠纷问题,在论坛发帖,个人感觉还是会有一定作用。
你讲的是实际活,用口头或书面形式向法院检察院纪检监察部门多渠道地表达诉求,但是欠别人的钱必须还,做人亦要信用
 
人生的道路有起有落很正常,没有钱还欠款,自己把房产转让还款,日后还有大把机会发财,很多人是这样渡过难关,
 
找律师商量对策?有钱的话先还部分欠款吧。
一百二十万可能是一年的利息,双方之前口头约定的,因为每个月还的数目都相同,法庭上要讲实话,实事求是,个人见解
人生的道路有起有落很正常,没有钱还欠款,自己把房产转让还款,日后还有大把机会发财,很多人是这样渡过难关,
赞同,但是对方两百万就想吞光我们五百万的财产
 
是很多人在正规银行贷不了款,才给了外面的老板机会放高利贷,高利贷这个不好说你情我愿的,当事人贷钱之前你自己肯定也问过利息多少的,但是套路贷就不同了,套路贷有诈骗的成分,所以我更痛恨套路贷...
不讲信用
找律师商量对策?有钱的话先还部分欠款吧。
一百二十万可能是一年的利息,双方之前口头约定的,因为每个月还的数目都相同,法庭上要讲实话,实事求是,个人见解
我们都说实情出来了,可对方不承认接收我们的利息
 
现在法院按年利率6%计算,二百万元每年的利息是12万元,老实讲这个价数比银行抵押贷款利率还低,你以前给的利息是120万一年,对比一下吧。利率从2016年11年2日算起,楼主从2015年3月开始已经没还过利息了,中间有19个月的利息法院又帮你免了,少付19万,如果从借钱之日算起,就是少付了30几万,你应该感谢法院的英明判决,让你着数巨惠,以上是我计算的,有错请指正
相对以前,楼主的利息已经是1折了,这场诉讼让楼主大获成功,解决了巨额利息问题
从判决书分析,是偏向被告的,被告得益!:he::he::he:
 
现在法院按年利率6%计算,二百万元每年的利息是12万元,老实讲这个价数比银行抵押贷款利率还低,你以前给的利息是120万一年,对比一下吧。利率从2016年11年2日算起,楼主从2015年3月开始已经没还过利息了,中间有19个月的利息法院又帮你免了,少付19万,如果从借钱之日算起,就是少付了30几万,你应该感谢法院的英明判决,让你着数巨惠,以上是我计算的,有错请指正
相对以前,楼主的利息已经是1折了,这场诉讼让楼主大获成功,解决了巨额利息问题
从判决书分析,是偏向被告的,被告得益!:he::he::he:
现在法院按年利率6%计算,二百万元每年的利息是12万元,老实讲这个价数比银行抵押贷款利率还低,你以前给的利息是120万一年,对比一下吧。利率从2016年11年2日算起,楼主从2015年3月开始已经没还过利息了,中间有19个月的利息法院又帮你免了,少付19万,如果从借钱之日算起,就是少付了30几万,你应该感谢法院的英明判决,让你着数巨惠,以上是我计算的,有错请指正
相对以前,楼主的利息已经是1折了,这场诉讼让楼主大获成功,解决了巨额利息问题
从判决书分析,是偏向被告的,被告得益!:he::he::he:
问题是对方拿了我利息不承认,我相信法律是透明的
 
不讲信用

我们都说实情出来了,可对方不承认接收我们的利息
早就应该私下沟通交流,放烂是行不通,你的钱是钱,别人的钱也是钱,
 
能放高利贷的人都是有后台的,黑白两道都有人!和套路贷也没什么区别!套路贷是贷下还上家,不停的贷,拍视频做证据;放高利的就变着法收利息,A借款给B,B每月应还利息给A,还了两三个月利息给A,A说我那张银行卡丢了,或者说我现在不在家叫谁去收款,或者转到指定卡上。万一借款人B还款息不及时发生纠分,借款人A不承认已收B打到其他卡的利息,打官司法院叫B举证,B的汇款凭据是给别人的,表面看与借款人A没关!这样B的权益就不保障。这是放高利贷的技俩,一不小心就中招!
 
希望政府部门公平公正公开办理,给人民群众做主
 
为人民除害,希望政府部门严格处理
 
套路代害人这年头还有这样的事
 
放高利贷的人背后很多军师帮他们策划的,怎样才能钻法律的空子,超过多少利率不受法律保护等等...这些都是懂法的人教他们的,于是就有很多放高利贷人拿钱去买一些吸毒人员的空银行卡收来利息,借款人的利息款转到这些卡上,想想是什么后果?!!发生争议时有人承认收了你的利息?才怪!这水很深吧!
 
黑势力 ,该严惩,这样做还有皇法吗,现在什么社会了还有这事情
 
黑势力 ,该严惩,这样做还有皇法吗,现在什么社会了还有这事情
哪个是黑恶势力?借钱的还是借钱不还的?传统习惯是对借钱不还的评价不好,与骗子没二样,使人惊。如果借到二百万做生意赚了二千万,借钱给你的人就是恩人,是再生父母,绝对不是黑势力。做人要懂得感恩
 
最后编辑:
有房产抵押,去银行办理贷款利率低很多很多,为何去借高利款,十分不明白,看来当事人也没有什么经济头脑,不是做生意的料,靠花言巧语哄来的借款。
 
有人从甲处低息借来,高息转借给某乙做生意,妄图中间吃利息差。结果某乙生意失败,,,不还钱。这种人值得可怜吗?哈哈哈
 
哪个是黑恶势力?借钱的还是借钱不还的?传统习惯是对借钱不还的评价不好,与骗子没二样,使人惊。如果借到二百万做生意赚了二千万,借钱给你的人就是恩人,是再生父母,绝对不是黑势力。做人要懂得感恩
借钱就还钱是天经地义,套路贷集团两百万就想吞光我们两个地方的房产,这样不是套路贷黑集团吗
 
借钱就还钱是天经地义,套路贷集团两百万就想吞光我们两个地方的房产,这样不是套路贷黑集团吗
那为什么你不按时还钱?为什么当初不直接向银行贷款?双方都不是好人
 

正在浏览此帖子的用户

后退
顶部