木糖醇 讲科学.破迷信.除陋习... 荣誉会员 注册 2005-07-25 消息 5,900 反馈评分 1 点数 61 年龄 37 2007-04-24 #1 广东移动用户免收漫游费 CCTV.com消息(17点新闻):记者从中国移动广东公司了解到,从下周一开始,广东省内移动用户在呼叫号码前加拨12593,可免去长途费和漫游费,用户不需要提前办理手续,也不需要交纳包月费,但这项优惠目前不包括漫游到北京、江苏、福建、内蒙古四地。 详细点击进入 [WMV]mms://winmedia.cctv.com.cn/wwwwxinwen/2007/04/wwwwxinwen_300_20070420_51.wmv[/WMV]
广东移动用户免收漫游费 CCTV.com消息(17点新闻):记者从中国移动广东公司了解到,从下周一开始,广东省内移动用户在呼叫号码前加拨12593,可免去长途费和漫游费,用户不需要提前办理手续,也不需要交纳包月费,但这项优惠目前不包括漫游到北京、江苏、福建、内蒙古四地。 详细点击进入 [WMV]mms://winmedia.cctv.com.cn/wwwwxinwen/2007/04/wwwwxinwen_300_20070420_51.wmv[/WMV]
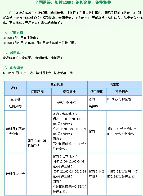
C catt55 初中一年级 注册 2006-06-30 消息 422 反馈评分 0 点数 0 2007-04-25 #7 http://www.gd.chinamobile.com/guangdong/in...kehu/12593.html
可樂 荣誉会员 荣誉会员 注册 2005-07-31 消息 10,575 反馈评分 0 点数 61 2007-04-25 #8 情侣卡大众的要找非客服才有(10元)2个好码免费拨打,而且不计算时间 联通的是短信免费而已
可樂 荣誉会员 荣誉会员 注册 2005-07-31 消息 10,575 反馈评分 0 点数 61 2007-04-25 #9 [attachmentid=130314] [attachmentid=130315] [attachmentid=130316] 附件 1.jpg 103.9 KB · 查看: 336 2.jpg 104.2 KB · 查看: 344 3.jpg 98.9 KB · 查看: 345
木糖醇 讲科学.破迷信.除陋习... 荣誉会员 注册 2005-07-25 消息 5,900 反馈评分 1 点数 61 年龄 37 2007-04-25 #10 QUOTE(电白路人甲 @ 2007年04月24日 Tuesday, 08:49 PM) 日! 但这项优惠目前不包括漫游到北京 [snapback]1735838[/snapback] 哇哈哈,,,气是甲甲.. 你去北京的时候换卡不就得了.
QUOTE(电白路人甲 @ 2007年04月24日 Tuesday, 08:49 PM) 日! 但这项优惠目前不包括漫游到北京 [snapback]1735838[/snapback] 哇哈哈,,,气是甲甲.. 你去北京的时候换卡不就得了.
Ā ā珠 得意不忘形``痛不神``辱不@`` 注册 2006-08-09 消息 24,849 反馈评分 0 点数 0 2007-04-25 #12 QUOTE(可 @ 2007年04月25日 Wednesday, 12:29 PM) 情侣卡大众的要找非客服才有(10元)2个好码免费拨打,而且不计算时间 联通的是短信免费而已 [snapback]1736425[/snapback] 那个好象是集群网的`只是本地的而已` 情侣卡是全省的`
QUOTE(可 @ 2007年04月25日 Wednesday, 12:29 PM) 情侣卡大众的要找非客服才有(10元)2个好码免费拨打,而且不计算时间 联通的是短信免费而已 [snapback]1736425[/snapback] 那个好象是集群网的`只是本地的而已` 情侣卡是全省的`