• 论坛网址:https://db163.us(可微信分享)、https://0668.es、https://0668.cc(全加密访问)

讨论 起个帖,聊聊茂名市某纪委副书记等一伙垄断茂名市的学校饭堂配送等事宜 (1人在浏览)

楼主发的帖很及时,恰逢省纪委工作组在电白,也在看电白论坛,工作组根据网帖内容对相关问题进行倒查。
据悉,木苏中学、电海附中、茂名二中、原电城庄山中学的食材招标标书已被作废处理。
 
    Windows 10 Chrome 86.0.4240.198
  • #53
内部人士爆料直击痛点
 
    Android Chrome Mobile 115.0.5790.168
  • #54
应该是内部人士爆大锅!
 
    Linux Chrome 109.0.5414.118
  • #55
有没可能是竞争对手?文中显示项目中标的是市直茂南的,电白的有哪些?
 
    Android Chrome Mobile 114.0.5735.196
  • #56
似乎并没有几个官员是因为在电白论坛被曝光而被处理的
 
    Android Chrome Mobile 97.0.4692.98
  • #57
似乎并没有几个官员是因为在电白论坛被曝光而被处理的
因为他们违法犯罪,在处理时由他们说了算,所以才逃脱法网。
 
    Android Chrome Mobile 97.0.4692.98
  • #58
在党的十八大之后仍不收手
 
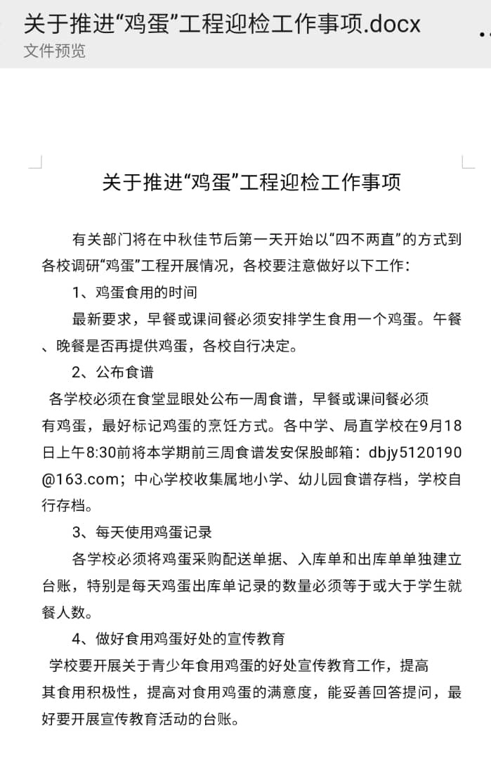
jw要求每天早上,学生要吃一个鸡蛋.这叫鸡蛋工程。鸡蛋升价了,三分之一学生领到鸡蛋都丢了,有的吃一点就丢了,太浪费了。这是不是强权政策?
 
jw要求每天早上,学生要吃一个鸡蛋.这叫鸡蛋工程。鸡蛋升价了,三分之一学生领到鸡蛋都丢了,有的吃一点就丢了,太浪费了。这是不是强权政策?
真正的原因就是∶因为乐禾的老板不做牛奶配送,所以就给教育局出了这个馊主意!用鸡蛋来抢牛奶的份额。
 
    Android Android browser 4.0
  • #62
在党的十八大之后仍不收手
他把钱比生命更可贵,能才收手吗?
就拿校长来说吧,有多少校长没贪?少则都有几佰万,上仟万,多则上亿个数吧……
家里楼房,城里商品房,名车代步,穿着高档衣服,出入茶楼酒家… 过着这样生活的校长少吗?
 
最后编辑:
    Android Chrome Mobile 76.0.3809.89
  • #63
如果jw能深入追究下去或者会抓住一两条大鱼如胡汉三等。
 
    Android Chrome Mobile 78.0.3904.96
  • #65
听说地球是圆的,深挖下去会挖到自己头上 :cx:
 
    Android Chrome Mobile 115.0.5790.168
  • #66
四哥啥都懂
 
    Android Chrome Mobile 117.0.0.0
  • #67
挖、挖、挖,这个要深挖!挖不出不要收工。
看一看,某校前几年真实故事。
1.星期五下午放学,学校是好好的。
2.星期一早上来校,老师发现全校是这个样儿。
3.老师准备报警,校长来后不说不理,几天后用石灰油扫一扫,喷一喷恢复原样。
4.有人看见校长周六拿着敲钟锤在敲墙,然后用手机拍下来。
5.最后把拍下图片和申请报告向上面申拔款,维修校舍。
6.每学年都这样维修校舍,拔款来得快,十万、几十万、几百万……
年年如此,口袋鼓了又鼓。
mmexport1686999393762.jpg

mmexport1686999403939.jpg
 
    Windows 10 Firefox 130.0
  • #69
挖、挖、挖,这个要深挖!挖不出不要收工。
看一看,某校前几年真实故事。
1.星期五下午放学,学校是好好的。
2.星期一早上来校,老师发现全校是这个样儿。
3.老师准备报警,校长来后不说不理,几天后用石灰油扫一扫,喷一喷恢复原样。
4.有人看见校长周六拿着敲钟锤在敲墙,然后用手机拍下来。
5.最后把拍下图片和申请报告向上面申拔款,维修校舍。
6.每学年都这样维修校舍,拔款来得快,十万、几十万、几百万……
年年如此,口袋鼓了又鼓。
浏览附件370294
浏览附件370293
别人打了3针新冠疫苗,这校长可能打了5针
 
    Android Chrome Mobile 124.0.6367.82
  • #70
这要是能发抖音上热门就好了,电白论坛影响力太小了,一只手就能盖住
 
    Windows 10 Chrome 129.0.0.0
  • #71
涉及千家万户读书孩子健康的问题,官商也太黑了。
 
    Android Android browser 4.0
  • #72
别人打了3针新冠疫苗,这校长可能打了5针
这个校长胆子真大,要加强1针。
根据拔款报告及附图片,若果打开一查,类似这样校长不知又有多少,可能挖出一大批
 
    Android Chrome Mobile 97.0.4692.98
  • #73
这些校长都是加强了师德师风学习,哪会贪污
 
为了配合乐禾的老板的鸡蛋生意,推高电白的鸡蛋价格,不惜让学生吃鸡蛋吃到吐吃到过敏,官商勾结到这程度,哎!为什么不是广深那种每天一盒牛奶工程?因为乐禾的老板尚未垄断到牛奶生意。

177976fa-7e30-44ec-bdc5-3e5274ab5a58.jpeg
 
    Android Chrome Mobile 115.0.5790.168
  • #75
广州的早餐牛奶工程,纯洁的自愿性质!
当然,是我所知道的部分学校!!
 

正在浏览此帖子的用户

后退
顶部