临时需要拉肚子停两三个小时呢?算不算长期免费?市区某路段开始收费了,偶尔也有空车位出来,让有需要的车主停车。
不像以前,免费,有僵尸车,还有停很久的车辆。
路边的停车位应该是方便有需求的群众短时间停放的,不是某部分人的长期免费车位。
茂南区的试行效果如果顺利的话,估计水东有机会实行。
收费的路段,停了不交费,有办法催收的。看下文。
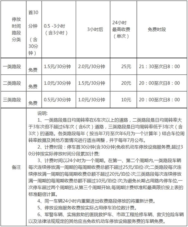
为了有效解决我市“停车难”问题,盘活现有的停车泊位资源根据《茂名市公共停车场和道路临时停车泊位规划建设实施方案》(茂府办〔2016〕15号)、《茂名市人民医院及周边停车管理试点工作实施方案》(茂府办函〔2021〕138号)等文件要求,现定于2022年5月16日8时起实行收费管理。 收费标准根据《茂名市发展和改革局关于调整我市城区北组团道路机动车停放设施服务收费标准的通知》(茂发改价格〔2021〕1276号)文件执行。 对于一般欠费平台会通过电话或短信形式进行催缴,但长时间逾期未缴纳停车费的,平台将会把欠费信息报送到市公共信用信息平台,将可能会影响车主个人征信,欠费数额较大的将会通过法院进行诉讼追缴。