讨论 公办学校不再向民校增派教职工,已派的要退出,民办学校不得以公办校校区,分校名义招生

电视台

教授
注册
2020-06-07
消息
2,511
反馈评分
249
点数
101
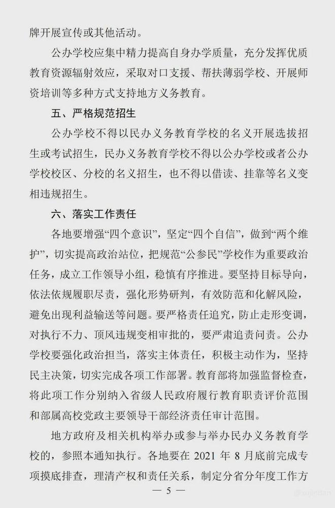
教育部等多部门发布通知。公办学校不再向民校增派教职工,已派的要退出,民办学校不得以公办校校区,分校名义招生。

通知中对名校办民校(公参民)的范围做了界定,通知中主要内容要求如下:

1、公办学校单独举办的民办、公办学校与地方政府及相关机构合作举办的义务学校,应办为公办学校;

2、公办学校与其他社会组织、个人合作举办的民办义务教育学校,符合“六独立”可以继续举办民办,但对使用公办校名和校名简称进行清理后退出。

3、对于不符合“六独立”(即独立法人资格、校园校舍及设备、专任教师队伍、财会核算、招生、毕业证发放)要求的民办学校,要限期整改,整改不到位的,视情转为公办或终止办学。

4、既有居住社区配套建设的配套建设的“公参民”学校或转为公办学校,或由政府以购买服务的方式提供学位,继续办学。

5、不再审批新的“公参民”学校,公办学校也不得以举办者变更,集团办学、品牌输出等变相举办民办义务教育。

6、地方政府和公办学校不得向民办义务教育学校新增派具有事业编制的教职工。已经派出的,分阶段分步骤有序引导退出。

7、民办义务教育学校不得以(合作或挂牌的)公办学校校区、分校的名义招生,也不得以借读、挂靠等名义变相违规招生。

8、名校办民校(公参民)的治理,力争用2年时间,理顺机制体制,实现平稳过度。

也就是说,民办未来形势大变,很多民办学校将转为公办,或者直接停止办学!
 
最后编辑:
c84a8584d6422a74025c167287cc7ab2.jpeg c84a8584d6422a74025c167287cc7ab2.jpeg c84a8584d6422a74025c167287cc7ab2.jpeg c84a8584d6422a74025c167287cc7ab2.jpeg c84a8584d6422a74025c167287cc7ab2.jpeg c84a8584d6422a74025c167287cc7ab2.jpeg .
 
上有政策,下有对策!今年学费普涨了……
目前资本浸透目标之一:
1.资本投资民校,免费,奖励,揽收高材生,复读生,高薪聘师或挖聘公办师资。
2.短期形成高质教学效应。鼓吹名校,优质学位。
3.抽空当地公办教育资源。
4.资本形成垄断,公办教育断层。
5.收割韭菜,提高学费。
6.资本垄断国家教育,动摇国家教育体制。
7.资本对国家青少年学生洗脑。
6.达到颜色革命手段。
 
最后编辑:
摘自网络
我给你推演一下这个进程:
第一阶段:发展行业,资本化重金聘请优秀教师,1万块钱给5万,5万不行给你10万,再不行送房子,甚至解决直系相关亲属就业。资本从来不缺钱,毫不夸张的说,两年之内就能把国家培养了十几二十年的资深教师给挖空了;
第二阶段:吞并、收购、垄断形成一家或数家独大;
第三阶段:提价!想要获得好的教育资源,不好意思,只能来我这!你只有选择我!
而那时候的公立学校呢?公立学校只剩下了绝大多数普通老师,教育质量大不相同,教育体系循序渐进被打破,毫不夸张的说,百年大计毁于一旦!
 
春花还在占用公办资源吗?
 
目前资本浸透目标之一:
1.资本投资民校,免费,奖励,揽收高材生,复读生,高薪聘师或挖聘公办师资。
2.短期形成高质教学效应。鼓吹名校,优质学位。
3.抽空当地公办教育资源。
4.资本形成垄断,公办教育断层。
5.收割韭菜,提高学费。
6.资本垄断国家教育,动摇国家教育体制。
7.资本对国家青少年学生洗脑。
6.达到颜色革命手段。
教育是社会公平的底线,如果资本垄断了教育,那么国家的未来就是资本说话,不同国家,不同政党,可以通过资本对某一个国家的未来进行干预。
 
教育是社会公平的底线,如果资本垄断了教育,那么国家的未来就是资本说话,不同国家,不同政党,可以通过资本对某一个国家的未来进行干预。
香港回归后,某些大学学生仇警,上街是例子。学校,教育,教材,师资出了问题。
 
春花还在占用公办资源吗?
春花的问题不是谋利这么简单,现在电白民校普遍涨价,这是一个警示,我们电白的教育已经出现了问题。特别恶劣的是发改委为推波作浪,这些问题应该引起区委,纪委部门的重视。
 
当下新冠疫情严峻,国难当头。电白民校连合普遍涨价,这是涉及到电白千家万户的事情,我们的政府去哪里了?为谁主张?
 
最后编辑:
这对公办和民办学校,到底怎样的感受呢?乐与愁?
 
各类的附属学校(例如:茂一附中,电一附中,还有电海附中)是民办还是公办?
 
鼓励民办学校服务社会,以为民,便民,免费貢献的方式办学,不能商业化盈利性,如违反,一经发现,马上取缔!
 
民办学校的举办者可以自主选择设立非营利性或者营利性民办学校,但是不得设立实施义务教育的营利性民办学校。

全区民办义务教育学校,其中:
小学(共6所):春华学校、汉山学校、育贤学校、杨梅寄宿学校、电白华附、观珠镇平标小学。
初中(共7所):春华学校、汉山学校、育贤学校、电海附中(含电白一中课改实验班)、实验附中、杨梅寄宿学校、电白华附。
 
当下新冠疫情严峻,国难当头。电白民校连合普遍涨价,这是涉及到电白千家万户的事情,我们的政府去哪里了?为谁主张?
民办义务教育学校是非盈利机构,当下国务院,教育部正在出台政策,为提高国人生育,要求全国幼教,义务教育,税收等方面为生育家庭减负,电白区发改委,教育部门,支持全区民办学校普遍提价,且提高幅度令人惊讶,这是明摆着和国务院,教育部对着干。
 
最后编辑:
国家规定民办义务教育学校是非盈利机构,如果举办者没有经济能力支持,可以停办,但不能随便涨价。更不能把义务教育当做-门生意经营。
 
电白教育从九十年代大贪官王建民任教育局长时以公济私发展民办学校,致使春华学校成为挤破头才能入学,放任民校发展壮大是电白教育败笔。
 
生意兴隆的电白民校,成电白教育名片!
 
电白教育从九十年代大贪官王建民任教育局长时以公济私发展民办学校,致使春华学校成为挤破头才能入学,放任民校发展壮大是电白教育败笔。
电白教育部门多年来抽空义务教育资源,人为形成义务教育断层,试图形成民校垄断。明知国家规定义务教育是非盈利机构,但是,放任民校以各种名义提高义务教育收费。
 
国家实行免费义务教育,在电白各种变相收费太多,义务教育费用越来越重。
 
天知、地知、你知、我知,就是有人不知
 
当下新冠疫情严峻,国难当头。电白民校连合普遍涨价,这是涉及到电白千家万户的事情,我们的政府去哪里了?为谁主张?
义务教育既然选择了民办教育,已成本记价收费,也只能承受。只要不占用公有资源,民办只能办成贵族才能盈利,在经济规律下只能被淘汰。电白的公办只有提升教育水平,严格执行不准越级招生,才能惠及普通民众。
 

正在浏览此帖子的用户

后退
顶部