• 论坛网址:https://db163.us(可微信分享)、https://0668.es、https://0668.cc(全加密访问)

爆料 原来电白一中有乾坤高照!黑马助跑! (1人在浏览)

@所有人
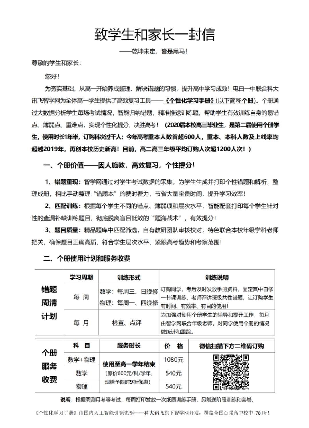
尊敬的各位家长,您好!《个性化学习手册》在19年初电白一中开始应用,每届高三毕业生订购科次都超千人,19年、20年高考成绩均创本校新高,获得众多师生家长认可。经过两届高考检验,该手册对提高学生复习效率,提升高考成绩确有很大帮助!目前,高三高二已完成本学期订购,各年级订购科次超1300科次!
个册资料是在校内印发纸质的、个性化的、每周发放一次的,根据每周测试的错题薄弱项和学生水平,配套的优质训练题,同时固定晚修训练和检查。既有每场考试的数据分析,也有针对性训练,做到错一练二,由易到难,查漏补缺,提升成绩!
当前,针对高一新生,开启数学、物理的全面应用,帮助同学尽早夯实基础,查漏补缺,为以后复习备考和成绩提升做好准备。周日晚修已给全年级学生发放了数学个册进行免费试用体验。
为方便科任老师应用,助力孩子未雨绸缪, 赢在高考起跑线,建议有条件的学生家长积极订购,本次数学月测的个册也将第一时间给订购学生发放,后续每周常态发放。
价格优惠:原价600元/科/学年,高一限时九折优惠。即单科540元/人/学年;双科1080元/人/学年。(持续使用至整个高一结束)
订购方式:直接扫描<一封信>图片上二维码,选择孩子班级、输入姓名,选择科目,支付即可成功订购。
浏览附件345789

各年级订购科次超1300科次,也就是说每个年级最多就只有1300位学生订购,而电白一中每个年级都超过2500人吧, 那肯定就是自愿订购原则了,这没必要拿来炒作了。
 
各年级订购科次超1300科次,也就是说每个年级最多就只有1300位学生订购,而电白一中每个年级都超过2500人吧, 那肯定就是自愿订购原则了,这没必要拿来炒作了。
又是一个白痴?这是炒作吗?什么是被自愿?什么被代表?
 
支料好有吸引力,没有资料又不舒服,还是有些好资(支)料好舒服。哈哈哈!
 
又是一个白痴?这是炒作吗?什么是被自愿?什么被代表?
不想订就别订,我担保学校百分之百不会逼你,自己努力也可以上个本科,但到时也不要怨别人考得比自己更好。一切皆有可能。
 
这个不是普通的资料,是个数据库。把学生每次考试的试卷录入电脑,通过电脑分析学生的易错题,再根据易错题型筛选针对性的题型进行针对性强化训练。
 
这个不是普通的资料,是个数据库。把学生每次考试的试卷录入电脑,通过电脑分析学生的易错题,再根据易错题型筛选针对性的题型进行针对性强化训练。

“。。。分析学生的易错题,再根据易错题型筛选针对性的题型进行针对性强化训练。”

这不是老师的工作吗?什么时候变成外包给校外的平台了???
 
这个相当于在饭堂加菜。不加菜,饭一样照吃,生活也没影响,加菜的话,营养会好一些。
 
“。。。分析学生的易错题,再根据易错题型筛选针对性的题型进行针对性强化训练。”

这不是老师的工作吗?什么时候变成外包给校外的平台了???
这个大数据更系统、科学和针对性到个人。

老师可以把握大方向,但是做不到那么细致。
 
听说这个额个性化学习手册效果不错,老师给每个学生布置的作业都不一样,这样学习更有针对性Blink@2x
 
最后编辑:
也是,自愿性订资料,愿意的就订吧。至于有用无用只有学生去考试时就知道了。旁人确实无法得知。
 
这个大数据更系统、科学和针对性到个人。

老师可以把握大方向,但是做不到那么细致。

你说的的确有道理!借助工具也是应该!
但是540元一科,虽然现在只是数学、物理2科,以后还会有其他的科目,加起来,是一个比较重的负担!
不是普通学生能负担得起的!

教育局能不能也组织有经验的教师,收集资料,以这种思路搞一个按知识点为专题的海量题库,免费开放给高中学生使用!
不好意思,我有点异想天开了!
 
一些老师只是听一些机构推介,不管视频质量就极力叫学生出钱买视频,班主任说是自愿,但作为家长又怕得罪班主任,没办法,只能顺从,办学不能以盈利为目的。
 
如果真的有价值,就算贵了点也要支持,再穷也不能穷孩子,大不了搬多几车砖
 
几个科下来,我看要3000大洋咯。效果怎样呢?学生心中应该也有数的,读高中了自己能分辨问题了
 

正在浏览此帖子的用户

后退
顶部