• 论坛网址:https://db163.us(可微信分享)、https://0668.es、https://0668.cc(全加密访问)

爆料 沙院镇金凤村委的换届选举,谁剥夺了我们的选举权与知情权? (3人在浏览)

2017年5月6日广东省茂名市电白区沙院镇金凤村委第七届村民委员会换届选举,金凤村委龙眼山村全部村民(除了村长和两位操刀手)都毫不知情,显然选票是给别人暗箱操作了。投票前村民无收到任何选举通知(包括选举日期和候选人等),直到村委选举结果出来我们才知道,我们被别人代表了!
我们要了解事情真相,还我们一个神圣的使命,还选举一个公平公正公开的平台。这几天来,我们村村民想向村长苏仁辉问个明白,但村长一直不露面,不接电话。在村民的聊天中显示,龙眼山村的所有选票,由村长指定填写被选举人梁康华,交给苏仁培及苏仁忠两个人包办填写完成。
为了维护我们的选举权,为了维护党的威信,希望有关领导帮我们了解事情真相,打击暗箱操作的黑势力!
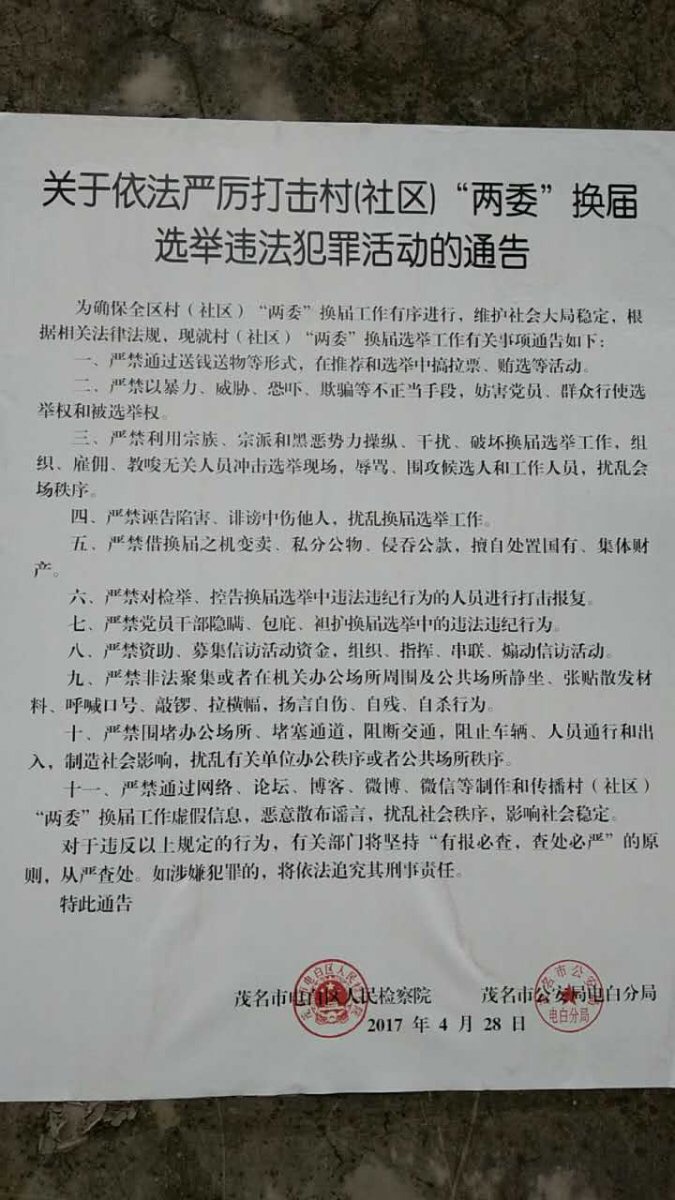
浏览附件290648 浏览附件290656 浏览附件290657
IMG_0896.JPG
难道这就是领导所谓的权利来欺压百姓的吗,我还是相信政府还是全心全意为人民利益权利的政府
 
我相信电白人民领导会处理··
有些所谓的领导目中无人,胆大妄为,为所欲为,希望我们人民政府领导为村民为百姓为人民主持公道
 
看来我们的诉苦已经有人关注了。今天有领导联系我村民,不过不是解释选举选票的事,而是查问谁发的贴,甚至要求我村把该贴删除,难道是想查水表吗?不过问选举选票的事,不过问事情的原故,只是一味强烈要求村民删除该贴,难道就是用领导所谓的权利强压此事欺压百姓吗
领导的优良传统:不需解决问题,只需解决提出问题的人。
 
肯定是梁康华指使了,村长有钱收才敢伪造签名啊,有钱使鬼推磨,村长就是一个替死鬼,主犯才是重点
 
2017年5月6日广东省茂名市电白区沙院镇金凤村委第七届村民委员会换届选举,金凤村委龙眼山村全部村民(除了村长和两位操刀手)都毫不知情,显然选票是给别人暗箱操作了。投票前村民无收到任何选举通知(包括选举日期和候选人等),直到村委选举结果出来我们才知道,我们被别人代表了!
我们要了解事情真相,还我们一个神圣的使命,还选举一个公平公正公开的平台。这几天来,我们村村民想向村长苏仁辉问个明白,但村长一直不露面,不接电话。在村民的聊天中显示,龙眼山村的所有选票,由村长指定填写被选举人梁康华,交给苏仁培及苏仁忠两个人包办填写完成。
为了维护我们的选举权,为了维护党的威信,希望有关领导帮我们了解事情真相,打击暗箱操作的黑势力!
浏览附件290648 浏览附件290656 浏览附件290657
看来在这块,电白确实需要认认真真打假了。
 
据村民反映:村长将村里征土钱几十万元占为己用,几年时间了,村民多次要求,村长就是不肯公布。这样的村长确是应该查处的时候了
 
村长贪污可向公安局经侦大队举报,政府无权处理的
 
上级太无能了!
当官的不想惹屎上身,因为可能他们自已都不干净,只能呵呵了,要不都不会查发贴人是谁了,而不是关注事实的内幕
 
等吧,当地市长罗荫国都腐败,官风不知要什么时候才会清,要找省级领导来查才行吧
 
现在就要看政府办不办事啦!!!还是受了钱财?替人消灾?查发贴的人?是想用官威掩盖事实的真相吗?欺负老百姓无权无势?还是想剥夺民主权吗?
政府再不做点成绩出来,真的枉费纳税人交那么多税养着了
 

正在浏览此帖子的用户

后退
顶部