法律的神圣和尊严不可侵犯

YAO1984

学前班
注册
2011-10-15
消息
48
反馈评分
0
点数
0
年龄
65
尊敬的各级党政领导和公、检、法领导:
尊敬的各位政法和司法工作者:
本人诉林营侵犯名誉权一案,本人是涉案受侵犯的公民,与本案有直接的利害关系,本次提起的诉讼有明确的被告,有具体的诉讼请求,是人民法院受理民事诉讼范围,且属电白县人民法院管辖,完全符合《中华人民共和国民事诉讼法》第一百一十九条关于起诉必须具备的条件的规定。
但是,由于各种人脉关系的影响,该案却被一审法院以“已告错了对象,被告主体不适格,不符合《中华人民共和国民事诉讼法》第一百一十九条关于起诉必须具备的条件的规定”为理由,驳回了本人的起诉,本人被迫向茂名中级人民法院上诉。
广东省茂名市中级人民法院的“撤销电白县人法院(2013)茂电法民一初字第250号民事裁定书和指令电白县人民法院对本案进行审理”的裁定,使我们这些弱势群体终于看到“法律是公正的,法律的神圣和尊严不可侵犯”的一线曙光,看到了“某人不能一手遮天,天下还有公理的存在”的一点希望。
但愿届时本案的审理不再受人脉关系的影响,能得出一个公正合理的实体处理,章显法律的公正、神圣和尊严。
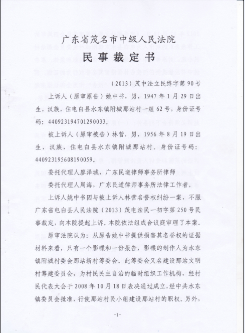
(附:广东省茂名市中级人民法院民事裁定书)
电白县水东镇附城那站村:姚中书
 

附件

  • QQ截图20020101042741.png
    QQ截图20020101042741.png
    378.7 KB · 查看: 339
  • QQ截图20020101042817.png
    QQ截图20020101042817.png
    393.9 KB · 查看: 341

正在浏览此帖子的用户

后退
顶部