年销售额超过7000亿元的碧桂园,今年出现五大危机:
一、工程质量问题,工地建倒塌,建成的房屋出现漏水、墙壁破损等问题。全国超过30个城市的楼盘业主集体维权。最近一起南京业主维权,规模巨大。
大规模维权行动,威胁到社会稳定。影响及其恶劣。
二、公司管理,高管离职、员工离职。相关资料散见于网络,勿用展开。此外,还出现包括工人欠薪、营销纠纷等。问题成堆。
三、海外项目遇冷,马来西亚的项目“森林城市”,销售暂停,回笼资金停滞。
四、公司负债9000亿,销售回笼资金如果出现不力,资金链危机或将出现。
五、失去了业主的信任,资本市场的信用危机或将无法避免,融资、偿债,都是悬在杨国强头上的利剑。
碧桂园欠多少钱?9330多亿。
没错,就是9300,后面是【亿】。9330亿债务压顶,资产负债率接近90% 。“高周转”以来,工程质量问题和安全事故频发,全国各地业主在维权。
数据显示,截至2017年年末,碧桂园总资产为10496.69亿元,总负债为9330.57亿元,资产负债率高达89%。
核心内容是:碧桂园森林城市暂停销售。因为购买碧桂园森林城市没法在马来西亚办理按揭,所以他们一般要求客户全款支付,需要做按揭贷款的,都在香港进行操作。碧桂园帮客户在香港开户并不是以买房子的名义,而是以买保险的名义进行操作,避开外汇管制规定的个人年度购汇额度5万美元的限制。香港方面已经从2016年12月10日开始禁止银联、Visa、Mastercard来港购买保险。
电视植入广告、新闻客户端开屏广告、朋友圈广告、央视晚会赞助冠名广告......碧桂园广告做得多,网上的口碑却很差。2018年极少听到这项目的进展。
如果销售不能继续,施工也是难题。该项目存在烂尾风险,“新加坡旁”的马来西亚项目,房子或许永远都只在沙盘上。
早在2015年,《马来西亚内幕者》就报道说,森林城市项目所在柔佛州的环境局,已经口头通知碧桂园马来西亚公司,其填海工程面积将受限制,只允许修建原规划面积的四分之一。原来计划要造一座城,后来只能修个小社区。已经买房的,有些极可能得不到房子。因马来西亚政策改变而导致无法正常建房交房,很可能被开放商归入为不可抗力,或者以不可抗力来解决纠纷。
项目位于马来西亚柔佛州的新山市,只要业主离开就一定要进入或经过新山。该地是个犯罪率居高不下的城乡接合处。马来政府向来偏袒当地马来人,制定的政策都有浓厚的马来种族保护色彩,歧视外来裔。一旦成为城市森林的业主,就要经常进出马来西亚海关。突然拒绝中国业主入境马来怎么办呢?
从2017年起,有购房者因受到资本外流管制无法继续付款,要求退房,被要求偿还30%的违约金。
君子爱财,取之有道。碧桂园森林城市通过钻信息不对称的空子,诱导消费者来获取财富,挖的都是坑,声誉,算了吧。
2018年6月24日,上海奉贤的碧桂园某项目发生模架坍塌事故,事故造成1人死亡9人受伤。2018年7月2日,安阳市中华路碧桂园在建工地发生火灾;7月12日,碧桂园杭州萧山项目发生坑基坍塌!
4月12日,新京报报道,碧桂园内部员工向媒体爆料,碧桂园连发三个内部文件,要求提高加快三四五线城市项目周转速度、报建速度、供货速度。“设计当天内出图(通宵)”“项目摘牌20天后开工罚款”“3个月开盘有奖”“大于7个月开盘撤职……”
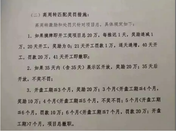
依据网上流传的资料,碧桂园2018年围绕“高周转”下功夫,包括3个月开盘有奖、设计当天内出图(通宵)、土地获取前40天开始前置设计工作、区域获取地块前应充分评估地块能否实现高周转等。针对项目总具体考核办法是:摘牌即开工奖励20万,每推迟一天奖励减少1万,21天开工罚款1万,以此类推,如果41天开工撤职。开盘工期小于等于3个月奖励20万,3到4个月之间奖励10万,4到5个月之间不奖不罚,5到6个月之间罚款10万,大于7个月撤职。
这种催逼到极致的赶工,让外界给碧桂园打上地产“血汗工厂”的标签,更是造成施工安全、房屋建筑质量等问题的根源。
单纯规模至上,盲目定指标、压缩工期,可能会出现偷工减料的现象,质量风险大,欲速而不达。
催逼赶工,监理缺位,房屋质量出问题了。碧桂园2016年销售突破3000亿,2017年突破5500亿,2018年把目标定到8000亿。房屋建设由第三方监理进行质量把控,一般一家房企很难在全国多地都出现房屋质量问题!但是,为了快,为了更多的钱,碧桂园把监理这一环“阉割”了!
工地上通常有:甲方、监理和施工方,三方。监理的工作是保证施工方按,照图纸、规划和国家规范来操作。既代表开发商的利益,更是代替未来的业主们保证工程质量。2014年,杨国强在监理这块算过一笔账:如果一年开发1000万平米,监理费按10元/平米收取,那如果所有监理都自己来做,碧桂园将多出1亿利润。他还痛斥第三方监理:那些请来的监理就是混日子,素质低下,整个行业都看不起他们,凭什么每年从我们这儿拿走一个亿。
要命的是,监理如果是碧桂园自己做的,就不会有人在项目中碍手碍脚了,公司也可以一心一意练“高周转大法”,这样会大大提高项目进度!于是碧桂园签发《碧桂园集团强制自行监理实施方案》通知,要求推广“自行监理”,新开工项目都要用一家名为国晟监理的监理公司。母公司名叫伊东置业,董事长是杨惠妍。国晟监理就是碧桂园旗下的子公司。根据《建设工程质量管理条例》第35条规定,监理单位与施工单位不能有利害关系的。但在碧桂园的工地上,经常出现,监理和施工方都是碧桂园自己人。悲剧在2014年,监理缺位时,就埋下了!从那以后,碧桂园楼盘质量江河日下,越来越差!
7月14日,数百名南京碧桂园业主集聚项目营销中心,扶老携幼,在35°高温下艰难维权。下午一点多,营销中心内已被前来维权的业主挤满,前台旁边、沙盘区、休息洽谈区处处都是业主,各自与熟悉的邻居聚在一起,诉苦自己家房子质量问题有多严重,声讨南京碧桂园的恶劣之处。
横幅上有着“南京碧桂园 无良房企 给您一个无星级的家”、“胡作非为 坑业主 零底线 害理伤天”、“南京碧桂园业主泣血声讨 跪求政府为民做主”等字样。
南京碧桂园方面一名身穿藏青上衣的男子下来与业主商谈。营销中心内空调关闭了,业主们热得满头大汗。业主议论,“开发商就是在耗我们,就等着我们热得受不了了走人”,“他们都被维权维得有经验对付我们了”。南京碧桂园业主投诉称:“南京碧桂园配套设施没有完全建设好,就让业主拿房,必须先签字再验房,买房时承诺的一梯一户刷卡,小区的风雨长廊等等设施都不具备。还有开发商私自回填地面规划好的车位(规划局已责令恢复,至今没有恢复)有很多业主拿到房子后发现很多的质量问题,如大门发出腥臭味,墙面起泡,马桶冲不下便便,厨房的拉蓝只能放下最小的碟子,有的家里地板上霉,水槽和煤气灶具还没有使用就生锈等等诸多问题。”
网站出现的业主发的图片和视频,南京碧桂园小区房屋质量问题:楼顶裂缝、大理石破裂、屋顶裂缝天花板脱落、窗户质量问题、房屋渗水、墙面大面积起泡……
碧桂园,给你一个无星级的家!
一、工程质量问题,工地建倒塌,建成的房屋出现漏水、墙壁破损等问题。全国超过30个城市的楼盘业主集体维权。最近一起南京业主维权,规模巨大。
大规模维权行动,威胁到社会稳定。影响及其恶劣。
二、公司管理,高管离职、员工离职。相关资料散见于网络,勿用展开。此外,还出现包括工人欠薪、营销纠纷等。问题成堆。
三、海外项目遇冷,马来西亚的项目“森林城市”,销售暂停,回笼资金停滞。
四、公司负债9000亿,销售回笼资金如果出现不力,资金链危机或将出现。
五、失去了业主的信任,资本市场的信用危机或将无法避免,融资、偿债,都是悬在杨国强头上的利剑。
碧桂园欠多少钱?9330多亿。
没错,就是9300,后面是【亿】。9330亿债务压顶,资产负债率接近90% 。“高周转”以来,工程质量问题和安全事故频发,全国各地业主在维权。
数据显示,截至2017年年末,碧桂园总资产为10496.69亿元,总负债为9330.57亿元,资产负债率高达89%。
核心内容是:碧桂园森林城市暂停销售。因为购买碧桂园森林城市没法在马来西亚办理按揭,所以他们一般要求客户全款支付,需要做按揭贷款的,都在香港进行操作。碧桂园帮客户在香港开户并不是以买房子的名义,而是以买保险的名义进行操作,避开外汇管制规定的个人年度购汇额度5万美元的限制。香港方面已经从2016年12月10日开始禁止银联、Visa、Mastercard来港购买保险。
电视植入广告、新闻客户端开屏广告、朋友圈广告、央视晚会赞助冠名广告......碧桂园广告做得多,网上的口碑却很差。2018年极少听到这项目的进展。
如果销售不能继续,施工也是难题。该项目存在烂尾风险,“新加坡旁”的马来西亚项目,房子或许永远都只在沙盘上。
早在2015年,《马来西亚内幕者》就报道说,森林城市项目所在柔佛州的环境局,已经口头通知碧桂园马来西亚公司,其填海工程面积将受限制,只允许修建原规划面积的四分之一。原来计划要造一座城,后来只能修个小社区。已经买房的,有些极可能得不到房子。因马来西亚政策改变而导致无法正常建房交房,很可能被开放商归入为不可抗力,或者以不可抗力来解决纠纷。
项目位于马来西亚柔佛州的新山市,只要业主离开就一定要进入或经过新山。该地是个犯罪率居高不下的城乡接合处。马来政府向来偏袒当地马来人,制定的政策都有浓厚的马来种族保护色彩,歧视外来裔。一旦成为城市森林的业主,就要经常进出马来西亚海关。突然拒绝中国业主入境马来怎么办呢?
从2017年起,有购房者因受到资本外流管制无法继续付款,要求退房,被要求偿还30%的违约金。
君子爱财,取之有道。碧桂园森林城市通过钻信息不对称的空子,诱导消费者来获取财富,挖的都是坑,声誉,算了吧。
2018年6月24日,上海奉贤的碧桂园某项目发生模架坍塌事故,事故造成1人死亡9人受伤。2018年7月2日,安阳市中华路碧桂园在建工地发生火灾;7月12日,碧桂园杭州萧山项目发生坑基坍塌!
4月12日,新京报报道,碧桂园内部员工向媒体爆料,碧桂园连发三个内部文件,要求提高加快三四五线城市项目周转速度、报建速度、供货速度。“设计当天内出图(通宵)”“项目摘牌20天后开工罚款”“3个月开盘有奖”“大于7个月开盘撤职……”
依据网上流传的资料,碧桂园2018年围绕“高周转”下功夫,包括3个月开盘有奖、设计当天内出图(通宵)、土地获取前40天开始前置设计工作、区域获取地块前应充分评估地块能否实现高周转等。针对项目总具体考核办法是:摘牌即开工奖励20万,每推迟一天奖励减少1万,21天开工罚款1万,以此类推,如果41天开工撤职。开盘工期小于等于3个月奖励20万,3到4个月之间奖励10万,4到5个月之间不奖不罚,5到6个月之间罚款10万,大于7个月撤职。
这种催逼到极致的赶工,让外界给碧桂园打上地产“血汗工厂”的标签,更是造成施工安全、房屋建筑质量等问题的根源。
单纯规模至上,盲目定指标、压缩工期,可能会出现偷工减料的现象,质量风险大,欲速而不达。
催逼赶工,监理缺位,房屋质量出问题了。碧桂园2016年销售突破3000亿,2017年突破5500亿,2018年把目标定到8000亿。房屋建设由第三方监理进行质量把控,一般一家房企很难在全国多地都出现房屋质量问题!但是,为了快,为了更多的钱,碧桂园把监理这一环“阉割”了!
工地上通常有:甲方、监理和施工方,三方。监理的工作是保证施工方按,照图纸、规划和国家规范来操作。既代表开发商的利益,更是代替未来的业主们保证工程质量。2014年,杨国强在监理这块算过一笔账:如果一年开发1000万平米,监理费按10元/平米收取,那如果所有监理都自己来做,碧桂园将多出1亿利润。他还痛斥第三方监理:那些请来的监理就是混日子,素质低下,整个行业都看不起他们,凭什么每年从我们这儿拿走一个亿。
要命的是,监理如果是碧桂园自己做的,就不会有人在项目中碍手碍脚了,公司也可以一心一意练“高周转大法”,这样会大大提高项目进度!于是碧桂园签发《碧桂园集团强制自行监理实施方案》通知,要求推广“自行监理”,新开工项目都要用一家名为国晟监理的监理公司。母公司名叫伊东置业,董事长是杨惠妍。国晟监理就是碧桂园旗下的子公司。根据《建设工程质量管理条例》第35条规定,监理单位与施工单位不能有利害关系的。但在碧桂园的工地上,经常出现,监理和施工方都是碧桂园自己人。悲剧在2014年,监理缺位时,就埋下了!从那以后,碧桂园楼盘质量江河日下,越来越差!
7月14日,数百名南京碧桂园业主集聚项目营销中心,扶老携幼,在35°高温下艰难维权。下午一点多,营销中心内已被前来维权的业主挤满,前台旁边、沙盘区、休息洽谈区处处都是业主,各自与熟悉的邻居聚在一起,诉苦自己家房子质量问题有多严重,声讨南京碧桂园的恶劣之处。
横幅上有着“南京碧桂园 无良房企 给您一个无星级的家”、“胡作非为 坑业主 零底线 害理伤天”、“南京碧桂园业主泣血声讨 跪求政府为民做主”等字样。
南京碧桂园方面一名身穿藏青上衣的男子下来与业主商谈。营销中心内空调关闭了,业主们热得满头大汗。业主议论,“开发商就是在耗我们,就等着我们热得受不了了走人”,“他们都被维权维得有经验对付我们了”。南京碧桂园业主投诉称:“南京碧桂园配套设施没有完全建设好,就让业主拿房,必须先签字再验房,买房时承诺的一梯一户刷卡,小区的风雨长廊等等设施都不具备。还有开发商私自回填地面规划好的车位(规划局已责令恢复,至今没有恢复)有很多业主拿到房子后发现很多的质量问题,如大门发出腥臭味,墙面起泡,马桶冲不下便便,厨房的拉蓝只能放下最小的碟子,有的家里地板上霉,水槽和煤气灶具还没有使用就生锈等等诸多问题。”
网站出现的业主发的图片和视频,南京碧桂园小区房屋质量问题:楼顶裂缝、大理石破裂、屋顶裂缝天花板脱落、窗户质量问题、房屋渗水、墙面大面积起泡……
碧桂园,给你一个无星级的家!